Задать свой вопрос   *более 50 000 пользователей получили ответ на «Решим всё»

Задача 69715 Найдите высоту BH треугольника АВС,...

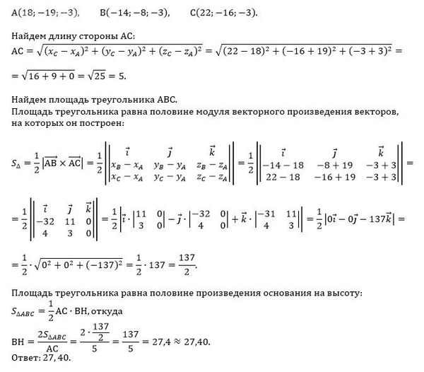
Условие



Найдите высоту BH треугольника АВС, заданного декартовыми координатами вершин: А(18,-19,-3), B(-14,-8,-3), C(22,-16,-3).
В случае не целого ответа введите число, округлив до второй цифры после десятичной точки.

615

Решение

Написать комментарий

Меню

Присоединяйся в ВК