Задать свой вопрос   *более 50 000 пользователей получили ответ на «Решим всё»

Задача 69571 ...

Условие

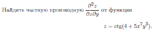
Найдите частную производную от функции (∂2·z) ÷ (dx·dy) от функции z = ctg(4+(5x7)·(y3))

математика ВУЗ 198

Решение

z = ctg(4 + 5x^7*y^3)
[m]\frac{dz}{dx} = -\frac{1}{sin^2(4 + 5x^7y^3)} \cdot 5 \cdot 7x^6y^3 = -\frac{35x^6y^3}{sin^2(4 + 5x^7y^3)}[/m]
[m]\frac{d^2z}{dxdy} = -35 \cdot \frac{x^6 \cdot 3y^2 \cdot sin^2(4 + 5x^7y^3) - x^6y^3 \cdot 2sin(4 + 5x^7y^3) \cdot cos(4 + 5x^7y^3) \cdot 5x^7 \cdot 3y^2}{sin^4(4 + 5x^7y^3)}[/m]
[m]\frac{d^2z}{dxdy} = -35 \cdot \frac{3x^6y^2 \cdot sin(4 + 5x^7y^3) - 30x^{13}y^5 \cdot cos(4 + 5x^7y^3)}{sin^3(4 + 5x^7y^3)} [/m]
[m]\frac{d^2z}{dxdy} = -105x^6y^2 \cdot \frac{sin(4 + 5x^7y^3) - 10x^7y^3 \cdot cos(4 + 5x^7y^3)}{sin^3(4 + 5x^7y^3)} [/m]

Написать комментарий

Меню

Присоединяйся в ВК