Случайная величина х задана рядом распределения.
Найдите р1, М[Х] , D[X] .
Вопрос 2
Чему равны М(Х) и D(Х), частота попадания в интервал (0,4: 0,8) случайной величины, извлеченной из отрезка [0; 2] ?
Вопрос 3
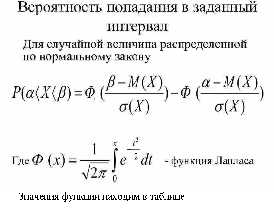
...Чему равна вероятность попадания Х в интервал [-1;1] ?
Bonpoc 4
Интервал между автобусами 8 мин. Человек ждет автобус. ...



По свойству плотности вероятности, сумма вероятностей в нижней строке таблицы равна 1
Значит, p_(1)=1-0,2-0,3=[b]0,5[/b]
M(X)=x_(1)*p_(1)+x_(2)*p_(2)+x_(3)*p_(3)=-1*0,5+1*0,3+4*0,2=[b]0,6[/b]
D(X)=M(X^2)-(M(X))^2
M(X^2)=x^2_(1)*p_(1)+x^2_(2)*p_(2)+x^2_(3)*p_(3)=1*0,5+1*0,3+16*0,2=4
D(X)=4,1-(0,6)^2=4-0,36=[b]3,64[/b]
3.
N(2;1) ⇒
a=2
σ =1
M(X)=a
σ (x)=sqrt(D(X))
⇒
M(X)=2
D(x)=1
P(-1 < X < 1)=?
β =1
α =-1
( β -M(X))/ σ (X)=(1-2)/1=-1
( α -M(X))/ σ (X)=(-1-2)/1=-3
Ф(-1)=-Ф(1)=-0,3413
Ф(-3)=-Ф(3)=-0.49865
P(-1 < X < 1)=Ф(-1)-Ф(-3)=-0,3412-(-0.49865)=....
2.
Не понимаю о чем речь, что значит, случайная величина извлечена из отрезка.
Речь о непрерывной случайной величине.
Если она распределена равномерно ( см. скрин)
то
P(c< X < d)=F(d)-F(c)
d=0,8
c=0,4
F(X)=(1/2)x
Тогда
P(0,4 < x < 0,8)=(1/2)*0,8-(1/2)*0,4=(1/2)*(0,8-0,4)=(1/2)*0,4=[b]0,2[/b]
4.
Тоже на равномерное распределение непрерывной величины
a=0
b=8
f(x)=1/8
a)
M(X)=(0+8)/2=[b]4[/b]
D(X)=(8-0)^2/12=64/12=16/3
б)
σ (X)=sqrt((D(X)))=4/sqrt(3) ≈ [b]2,3[/b]

