Задать свой вопрос
*более 50 000 пользователей получили ответ на «Решим всё»
Задача 68678
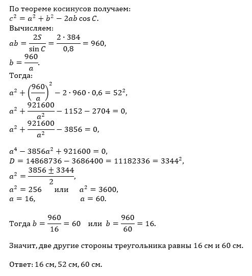
В треугольнике АВС S= 384 cм^(2), cos C=...
Условие
632f635587d19127bff140f0
26.01.2023 21:35:17
В треугольнике АВС S= 384 cм^(2), cos C= 0,6, R=32,5 cм, Найдите стороны треугольника
математика 8-9 класс
660
Решение
5f3eaa23faf909182968dde0
27.01.2023 23:10:07
★
Написать комментарий
Меню
Решим всё
Найти задачу
Категории
Статьи
Тесты
Архив задач
Присоединяйся в ВК