Задать свой вопрос
*более 50 000 пользователей получили ответ на «Решим всё»
Задача 68354
...
Условие
63c4fbd90b61f4395608ede9
16.01.2023 10:26:07
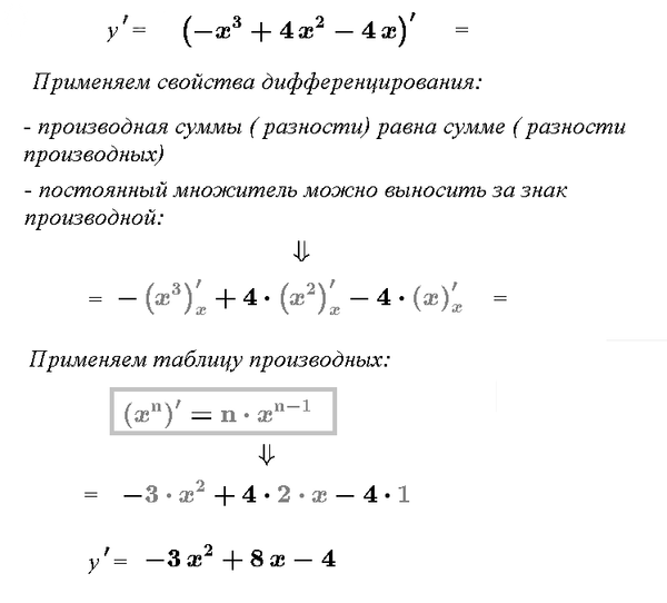
y=-x³+4x²-4x
271
Решение
5f3ea7e3faf909182968ddd9
16.01.2023 12:33:18
★
Все решения
5f3eaa23faf909182968dde0
16.01.2023 10:28:02
y'=-3x^2+8x-4
Написать комментарий
Меню
Решим всё
Найти задачу
Категории
Статьи
Тесты
Архив задач
Присоединяйся в ВК