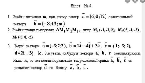
Ненулевые векторы ортогональны ⇔ их скалярное произведение равно 0
Скалярное произведение векторов, заданных своими координатами равно
[i]сумме произведений [/i]одноименных координат
vector{a}*vector{b}=6*(-8)+0*13+12*m
6*(-8)+0*13+12*m=0
12m=48
m=4
О т в е т. [b]при m=4[/b]
2.
[m]S_{ Δ M_{1}M_{2}M_{3}}=\frac{1}{2}\cdot |\vec{M_{1}M_{2}} × \vec{M_{1}M_{3}}|[/m]
[m]\vec{M_{1}M_{2}}=(5-(-1); -1-(-3);-3-2)=(6;2;-5)[/m]
[m]\vec{M_{1}M_{3}}=(-5-(-1); 0-(-3);-2-2)=(-4;3;-4)[/m]
Найдем векторное произведение векторов:
[m]\begin {vmatrix} \vec{i}&\vec{j}&\vec{k}\\6&2&-5\\-4&3&-4\end {vmatrix}=[/m]
Раскрываем определитель по правилу треугольника ( см. скрин):
[m]=-8\vec{i}+20\vec{j}+18\vec{k}+8\vec{k}+15\vec{i}+24\vec{j}=7\vec{i}+44\vec{j}+26\vec{k}[/m]
Получили вектор с координатами (7;44;26)
Модуль векторного произведения - длина этого вектора
[m]|\vec{M_{1}M_{2}} × \vec{M_{1}M_{3}}|=\sqrt{7^2+44^2+26^2}=\sqrt{?}=Х [/m] считайте
[m]S_{ Δ M_{1}M_{2}M_{3}}=\frac{1}{2}\cdot Х=[/m]
3.
Векторы компланарны, если их смешанное произведение равно 0
(vector{a},vector{b}, vector{c})=0
Векторы заданы координатами.
Смешанное произведение равно определителю третьего порядка, составленного из координат векторов
(vector{a},vector{b}, vector{c})=
[m]\begin {vmatrix} -3&2&7\\2&-4&3\\1&-3&2\end {vmatrix}=(-3)\cdot (-4)\cdot 2+2\cdot 3\cdot 1+7\cdot2\cdot (-3) - 7\cdot (-4)\cdot 1-2\cdot2\cdot2-(-3)\cdot 3\cdot(-3)
=24+6-42+28-27-8=-19 ≠0 [/m] ⇒
Векторы не компланарны.
Значит они образуют базис трехмерного пространства.
Вектор vector{d} можно разложить по базису:
