Задать свой вопрос
*более 50 000 пользователей получили ответ на «Решим всё»
Задача 67984
кто может сделайте 5 номер...
Условие
6385e94675b8693cdb931c84
27.12.2022 20:57:49
кто может сделайте 5 номер
нет в списке колледж
135
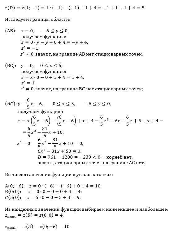
Решение
5f3eaa23faf909182968dde0
02.01.2023 11:34:27
★
Написать комментарий
Меню
Решим всё
Найти задачу
Категории
Статьи
Тесты
Архив задач
Присоединяйся в ВК