Задать свой вопрос
*более 50 000 пользователей получили ответ на «Решим всё»
Задача 67926
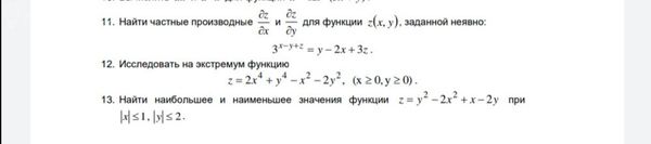
Задание 13, заранее спасибо ...
Условие
636be2bd80504e6c92e70f6e
25.12.2022 21:34:48
Задание 13, заранее спасибо
математика ВУЗ
156
Решение
5f3eaa23faf909182968dde0
26.12.2022 01:46:54
★
Написать комментарий
Меню
Решим всё
Найти задачу
Категории
Статьи
Тесты
Архив задач
Присоединяйся в ВК