Задать свой вопрос   *более 50 000 пользователей получили ответ на «Решим всё»

Задача 67899 Решить задания....... ...

Условие

Решить задания.......

140

Решение


[b]28[/b]


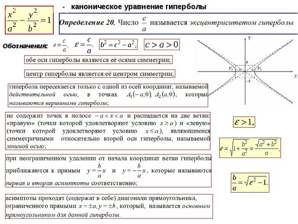
a^2=14
b^2=22

b^2=c^2-a^2 ⇒ c^2=a^2+b^2=14+22=36

c=6

F_(1)(-6;0)
F_(2)(6;0)


[b]29[/b]

a=3

c=3sqrt(5) ⇒

b^2=c^2-a^2 ⇒ b^2=(3sqrt(5))^2-3^2=45-9=36

[m]\frac{x^2}{9}-\frac{y^2}{36}=1[/m]

Написать комментарий

Меню

Присоединяйся в ВК