Задать свой вопрос   *более 50 000 пользователей получили ответ на «Решим всё»

Задача 67895 Задание 12,заранее спасибо ...

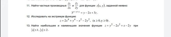
Условие

Задание 12,заранее спасибо

математика ВУЗ 182

Решение

z = 2x^4 + y^4 - x^2 - 2y^2 (x ≥ 0; y ≥ 0)
1) Необходимое условие экстремума:
Всё производные 1 порядка должны быть равны 0.
{ dz/dx = 8x^3 - 2x = 0
{ dz/dy = 4y^3 - 4y = 0
Решаем:
{ 2x(4x^2 - 1) = 0
{ 4y(y^2 - 1) = 0
Раскладываем на множители:
{ 2x(2x - 1)(2x + 1) = 0
{ 4y(y - 1)(y + 1) = 0
Решения системы:
{ x1 = - 1/2; x2 = 0; x3 = 1/2
{ y1 = - 1; y2 = 0; y3 = 1
Критические точки, учитывая условие x ≥ 0; y ≥ 0:
(0; 0); (0; 1); (1/2; 0); (1/2; 1)
Значения функции в этих точках:
z(0; 0) = 0
z(0; 1) = 1^4 - 2*1^2 = - 1
z(1/2; 0) = 2*(1/2)^4 - (1/2)^2 = 2/16 - 1/4 = - 1/8
z(1/2; 1) = 2*(1/2)^4 + 1^4 - (1/2)^2 - 2*1^2 = 2/16 + 1 - 1/4 - 2 = - 9/8
Наибольшее значение: z(0; 0) = 0.
Наименьшее значение: z(1/2; 1) = - 9/8

2) Производные 2 порядка.
A = d^2z/dx^2 = 24x^2 - 2
B = d^2z/(dxdy) = 0
C = d^2z/dy^2 = 12y^2 - 4
D = A*C - B^2 = (24x^2 - 2)(12y^2 - 4) - 0 = (24x^2 - 2)(12y^2 - 4)

3) Достаточное условие экстремума.
В точке (0; 0):
A = 24*0^2 - 2 = - 2 < 0
D = (24*0^2 - 2)(12*0^2 - 4) = (-2)(-4) = 8 > 0
Так как D > 0 и A < 0, это точка максимума.
В точке (0; 1):
A = 24*0^2 - 2 = - 2 < 0
D = (24*0^2 - 2)(12*1^2 - 4) = (-2)(8) = - 16
Так как D < 0, это не точка экстремума.
В точке (1/2; 0):
A = 24*(1/2)^2 - 2 = 6 - 2 = 4 > 0
D = (24*(1/2)^2 - 2)(12*0^2 - 4) = 6(-4) = - 24 < 0
Так как D < 0, это не точка экстремума.
В точке (1/2; 1):
A = 24*(1/2)^2 - 2 = 6 - 2 = 4 > 0
D = 24*(1/2)^2 - 2)(12*1^2 - 4) = 6*8 = 48 > 0
Так как D > 0 и A > 0, это точка минимума.

Написать комментарий

Меню

Присоединяйся в ВК