Задать свой вопрос
*более 50 000 пользователей получили ответ на «Решим всё»
Задача 67832
Решите уравнение с методом замены...
Условие
63a497f89a3b7e7b8dbfc33d
22.12.2022 20:48:13
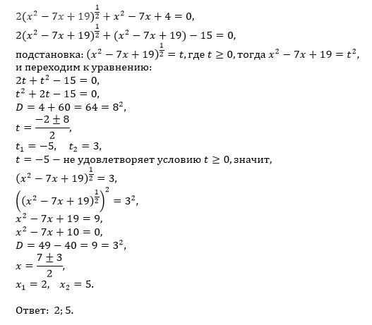
Решите уравнение с методом замены 2*(х^2-7х+19)^(1/2)+х^2-7х+4=0
10-11 класс
207
Решение
5f3eaa23faf909182968dde0
22.12.2022 21:07:45
★
Написать комментарий
Меню
Решим всё
Найти задачу
Категории
Статьи
Тесты
Архив задач
Присоединяйся в ВК