
При [m]x = \frac{1}{2} \cdot ((ab^{-1})^{1/2} - (ba^{-1})^{1/2})[/m]
Решение.
Сначала упростим x.
[m]x = \frac{1}{2}((ab^{-1})^{1/2} - (ba^{-1})^{1/2}) = \frac{1}{2}(\sqrt{\frac{a}{b}} - \sqrt{\frac{b}{a}}) = [/m]
[m] = \frac{1}{2}(\frac{\sqrt{a}}{\sqrt{b}} - \frac{\sqrt{b}}{\sqrt{a}}) = \frac{1}{2}\frac{a-b}{\sqrt{a}\sqrt{b}} = \frac{a-b}{2\sqrt{ab}}[/m]
[m](1 + x^2)^{1/2} = \sqrt{1 + \frac{(a-b)^2}{4ab}} = \sqrt{\frac{4ab+a^2-2ab+b^2}{4ab}} = [/m]
[m] = \sqrt{\frac{a^2+2ab+b^2}{4ab}} = \sqrt{\frac{(a+b)^2}{4ab}} = \frac{a+b}{2\sqrt{ab}}[/m]
Подставляем всё это в начальное выражение:
[m]2a\frac{a+b}{2\sqrt{ab}}(\frac{a-b}{2\sqrt{ab}} + \frac{a+b}{2\sqrt{ab}})^(-1) = 2a\frac{a+b}{2\sqrt{ab}}(\frac{2a}{2\sqrt{ab}})^(-1) = 2a\frac{a+b}{2\sqrt{ab}}(\sqrt{\frac{a}{b}})^(-1) = 2a\frac{a+b}{2\sqrt{ab}}\sqrt{\frac{b}{a}} = 2a\frac{a+b}{2a} = a+b[/m]
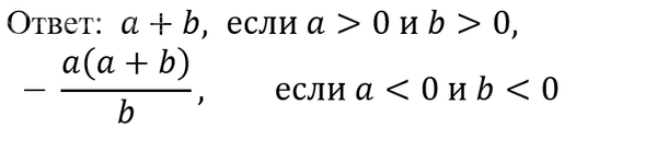
Как получить [m]-\frac{a(a+b)}{b}[/m] при a < 0, b < 0, я так и не понял.