Cм рис к задаче на последнем скрине.
Так как
[m]x=y^2-1[/m] ⇒ [m]dx=2ydy[/m]
Тогда заменяем
[m]∫ _{L}(x-y)dx+x(y^2+1)dy= ∫ _{-1}^{0}(y^2-1-y)\cdot 2ydy+(y^2-1)(y^2+1)dy=[/m]
и получаем определенный интеграл, который легко вычисляется:
[m]=∫ _{-1}^{0}(2y^3-2y-2y^2+y^4-1)dy=(2\frac{y^4}{4}-2\frac{y^2}{2}-2\frac{y^3}{3}+\frac{y^5}{5}-y)|_{-1}^{0}=[/m]
[m]=0- \frac{(-1)^4}{2}+(-1)^2+\frac{2}{3}\cdot (-1)^3-\frac{1}{5}\cdot (-1)^5+(-1)=-\frac{1}{2}+1-\frac{2}{3}+\frac{1}{5}-1=-\frac{29}{30}[/m]
a).
[m]dl=\sqrt{(x`(t))^2+(y`(t))^2}dt[/m]
[m]x`(t)=(t^2+2)`=2t[/m]
[m]y`(t)=(2t^3-1)`=6t^2[/m]
[m]dl=\sqrt{(2t)^2+(6t^2)^2}dt[/m]
[m]dl=\sqrt{4t^2+36t^4}dt[/m]
[m]dl=2t\sqrt{1+9t^2}dt[/m]
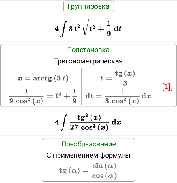
[m] ∫_{L} \frac{(y+1)dl}{\sqrt{x-2}}= ∫_{0}^{1} \frac{(2t^2-1+1)\cdot2t \sqrt{1+9t^2}dt }{\sqrt{t^2+2-2}}= ∫_{0}^{1}\frac{4t^3\sqrt{1+9t^2}}{\sqrt{t^2}}dt=∫_{0}^{1}\frac{4t^3\sqrt{1+9t^2}}{t}dt=4∫_{0}^{1}t^2\sqrt{1+9t^2}dt=[/m]
Подинтегральная функция иррациональная.
Применяем [red]метод замены переменной.[/red]
[i]Тригонометрические подстановки.[/i]
Вычисление неопределенного интеграла на скринах:







