Задать свой вопрос   *более 50 000 пользователей получили ответ на «Решим всё»

Задача 67605 ...

Условие

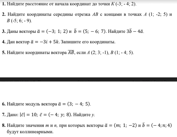
1. Найдите расстояние от начала координат до точки К (-3; - 4; 2).

2. Найдите координаты середины отрезка АВ с концами в точках А (1; -2; 5) и
В (-5; 6; - 9).

3. Даны векторы @ = (-3; 1; 2) и Б = (5; — 6; 7). Найдите ЗЬ — 4@

4. Дан вектор @ = —3i + 5К. Запишите его координаты.

5. Найдите координаты вектора В, если 4 (2; 3; -1), В (1; - 4; 5)

6. Найдите модуль вектора @ = (3; — 4; 5).

7. Дано: |¢] = 10; © = (— 4; у; 8). Найдите y.

8. Найдите значения ми л, при которых векторы @ = (т; 1; —2) и b = (— 4;n;4)
будут коллинеарными.

математика колледж 677

Решение

1.

vector{OK}=(-3;-4;2)

|vector{OK}|^2=(-3)^2+(-4)^2+2^2=9+16+4=29

d=|vector{OK}|=sqrt(29)

О т в е т. d=|vector{OK}|=[b]sqrt(29)[/b]


2.

x_(C)=(x_(A)+x_(B))/2=(1+(-5))/2=-2

y_(C)=(y_(A)+y_(B))/2=(-2+6)/2=2

z_(C)=(z_(A)+z_(B))/2=(5+(-9))/2=-2

О т в е т. [b](-2;2;-2)[/b]


3.

[b]3[/b]*vector{b}=([b]3[/b]*5;[b]3[/b]*(-6);[b]3[/b]*7)=(15;-18;21)

[b]4[/b]*vector{a}=([b]4[/b]*(-3);[b]4[/b]*1;[b]4[/b]*2)=(-12;4;8)

[b]3[/b]*vector{b}-[b]4[/b]*vector{a}=(15-(-12); -18-4; 21-8)=[b](27; -22; 13)[/b]

4.

vector{a}=[b](-3;0;5)[/b]

5.

vector{AB}=(x_(B)-x_(A);y_(B)-y_(A);z_(B)-z_(A))=(1-2;-4-3;5-(-1))=[b](-1;-7;6)[/b]

6.

|vector{a}|=sqrt(3^2+(-4)^2+5^2)=sqrt(50)=[b]5sqrt(2)[/b]


7.

(-4)^2+y^2+8^2=10^2

16+y^2+64=100

y^2=20

y= ± sqrt(20)

[b]y= ± 2sqrt(5)[/b]


8

m:(-4)=1: n=(-2):4


m:(-4)=(-2):4 ⇒ [b]m=2[/b]

1: n=(-2):4 ⇒ [b] n=-2[/b]

Написать комментарий

Меню

Присоединяйся в ВК