Задать свой вопрос   *более 50 000 пользователей получили ответ на «Решим всё»

Задача 67471 Случайная величина Y~B(a, b), ее...

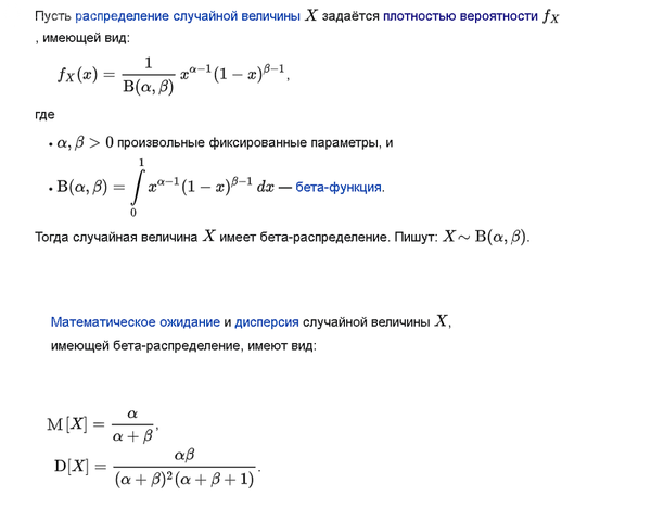
Условие

Случайная величина Y~B(a, b), ее математическое ожидание равно 4, а дисперсия равна 12. Найти значение параметров a и b

математика ВУЗ 264

Решение

По условию

M(Y)=4
D(Y)=12

Находим параметры α и β из системы уравнений:

[m]\left\{\begin {matrix}\frac{ α}{ α + β}=4\\\frac{ α β }{( α+ β)^2( α + β +1) }=12\end {matrix}\right.[/m]


[m]\left\{\begin {matrix} β=-\frac{3}{4} α \\\frac{ α\cdot (-\frac{3}{4} α) }{( α+ (-\frac{3}{4} α))^2( α+ (-\frac{3}{4} α) +1) }=12\end {matrix}\right.[/m]


[m]\frac{1}{4} α +1=-1[/m]

[m]α =-8[/m]

[m] β =-\frac{3}{4}\cdot (-8)=6 [/m]

Написать комментарий

Меню

Присоединяйся в ВК