Задать свой вопрос   *более 50 000 пользователей получили ответ на «Решим всё»

Задача 67259 Даны векторы a,b и c. Необходимо:...

Условие

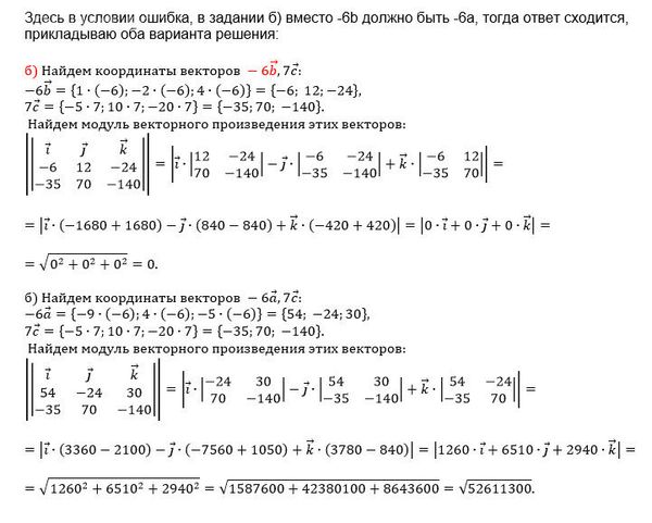
Даны векторы a,b и c. Необходимо: a)вычислить смешанное произведение трех векторов; б) найти модуль векторного произведения; в)вычислить скалярное произведение двух векторов; г) проверить будут ли колленеарны или ортогональны два вектора; д) проверить будут ли колленеарны три вектора.
1.20 задние

математика ВУЗ 522

Решение

Написать комментарий

Меню

Присоединяйся в ВК