Задать свой вопрос   *более 50 000 пользователей получили ответ на «Решим всё»

Задача 67255 Суммативное оцениванне за раздел...

Условие

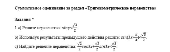
Суммативное оцениванне за раздел «Тригонометрические неравенства»
Задания *

a)Решите неравенство siny < sqrt(3)/2

b) Используя результаты предыдущего действия решите: sin(3x+Pi/4) < sqrt(3)/2

c) Найдите решение неравенства: ...

математика 10-11 класс 476

Решение

Написать комментарий

Меню

Присоединяйся в ВК