Задать свой вопрос
*более 50 000 пользователей получили ответ на «Решим всё»
Задача 67225
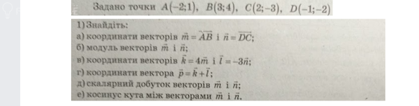
©(2;-8), 0(-1;-2) R Допоможіть прошу...
Условие
63318d7fbf2ae1283149eba8
29.11.2022 16:23:49
©(2;-8), 0(-1;-2) R Допоможіть прошу ВАС.
математика 8-9 класс
186
Решение
5f3eaa23faf909182968dde0
29.11.2022 18:54:34
★
Написать комментарий
Меню
Решим всё
Найти задачу
Категории
Статьи
Тесты
Архив задач
Присоединяйся в ВК