Задать свой вопрос
*более 50 000 пользователей получили ответ на «Решим всё»
Задача 67160
[b]Является ли множество группой,...
Условие
6380ae7ae568a55fae254b79
25.11.2022 20:00:56
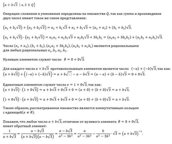
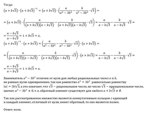
[b]Является ли множество группой, кольцом, полем?[/b]
[i] Буду благодарна![/i]
155
Решение
5f3eaa23faf909182968dde0
25.11.2022 21:21:18
★
Написать комментарий
Меню
Решим всё
Найти задачу
Категории
Статьи
Тесты
Архив задач
Присоединяйся в ВК