Задать свой вопрос   *более 50 000 пользователей получили ответ на «Решим всё»

Задача 67010 [b]Написать векторное параметрическое...

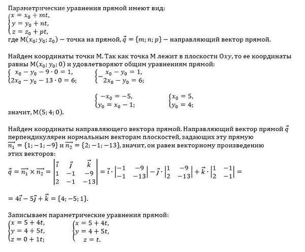
Условие

[b]Написать векторное параметрическое уравнение прямой, которая задана как пересечение двух плоскостей. В качестве опорной точки взять точку,
лежащую в плоскости Oxy.[/b]

[r]x − y − 9z = 1, 2x − y − 13z = 6.[/r]

850

Решение

Написать комментарий

Меню

Присоединяйся в ВК