Задать свой вопрос
*более 50 000 пользователей получили ответ на «Решим всё»
Задача 66427
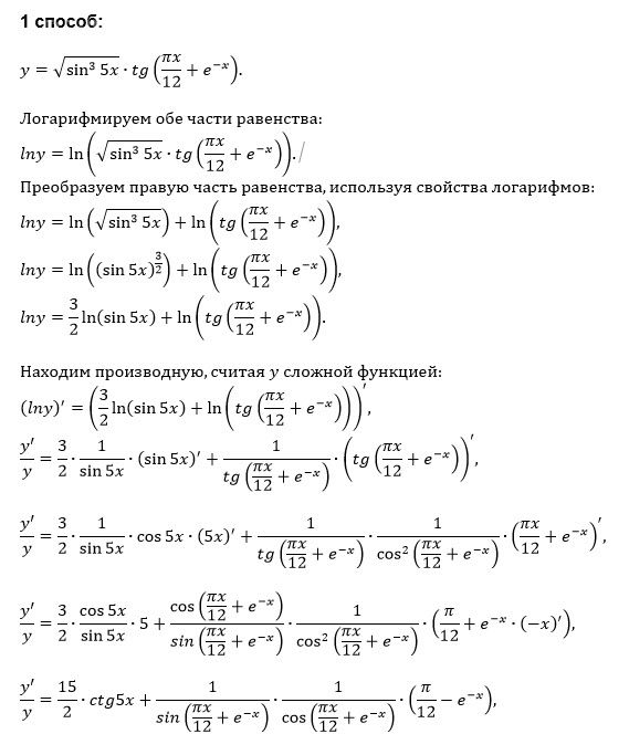
Найти производную dy/dx заданных функций...
Условие
6355a2d83db1a168cec87f02
24.10.2022 00:11:27
Найти производную dy/dx заданных функций
математика ВУЗ
236
Решение
5f3eaa23faf909182968dde0
24.10.2022 09:31:04
★
Написать комментарий
Меню
Решим всё
Найти задачу
Категории
Статьи
Тесты
Архив задач
Присоединяйся в ВК