Задать свой вопрос   *более 50 000 пользователей получили ответ на «Решим всё»

Задача 66188 Задание на фото (4 задание) решить...

Условие

Задание на фото
(4 задание) решить задачу коши)

математика ВУЗ 251

Решение

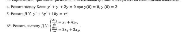
4.

Опечатка в условии.

Должно быть


y``+y`-2y=0


Линейное [b]однородное [/b]дифференциальное уравнение второго порядка с постоянными коэффициентами.

Составляем характеристическое уравнение:

k^2+k-2=0

D=1-4*(-2)=1+8=9

k_(1)=(-1-3)/2; k_(2)=(-1+3)/2- корни действительные различные

k_(1)=-2; k_(2)=1- корни действительные различные


Общее решение однородного уравнения в этом случае имеет вид:

y_(общее одн.)=С_(1)*e^(k_(1)x)+C_(2)*e^(k_(2)x)


Подставляем k_(1)=-2; k_(2)=1:

y_(общее одн.)=С_(1)*e^(-2*x)+C_(2)*e^(x)


Решение задачи Коши:

y(0)=0

y(0)=С_(1)*e^(-2*0)+C_(2)*e^(1*0) ⇒ [b]С_(1)+C_(2)=0[/b]

y`(0)=2


y`=(С_(1)*e^(-2*x)+C_(2)*e^(x))`

y`=-2C_(1)e^(-2x)+C_(2)e^(x)

y`(0)=-2C_(1)e^(-2*0)+C_(2)e^(0) ⇒ [b]-2С_(1)+C_(2)=2[/b]

Решаем систему

{[b]С_(1)+C_(2)=0[/b]
{ [b]-2С_(1)+C_(2)=2[/b]
⇒ C_(1)=-2/3

C_(1)=2/3

y=(2/3)*e^(-2*x)(-2/3)*e^(x)


5.

Линейное [b]неоднородное [/b]дифференциальное уравнение второго порядка с постоянными коэффициентами.

Общее решение неоднородного уравнения у_(общее неод)=y_(общее одн.)+y_(част неод)


Решаем однородное :

y'' +6y'+10у =0

Составляем характеристическое уравнение:

k^2+6k+10=0

D=36-4*10=36-40=-4

k_(1)=(-6-2i)/2; k_(2)=(-6+2i)/2

k_(1)=-3-i; k_(2)=-3+i - корни комплексно- сопряженные

α=-3

β =1

Общее решение однородного имеет вид:

y_(одн.)=e^( α x)*(С_(1)*cosβx+C_(2)*sinβx)


y_(одн.)=e^( -3 x)*(С_(1)*cosx+C_(2)*sinx)




Правая часть
f(x)=x^2

частное решение неоднородного уравнение находим в виде:

y_(част ) =Ax^2+Bx+C

Находим производную первого, второго порядка

y`_(част)=2Ax+B

y``_(част)=2A

подставляем в данное уравнение:

2A+6*(2Ax+B)+10*(Ax^2+Bx+C)=x^2

10Ax^2+(12A+10B)*x+(2A+6B+10C)=x^2

Приравниваем коэффициенты при одинаковых степенях переменной:

при x^2

10A=1

при х

12A+10B=0

при х^(0)

2A+6B+10C=0

Находим

A=1/10

B=-12A/10=-12/100

C=52/1000

Общее решение :
у=y_(одн.)+y_(част )=e^( -3 x)*(С_(1)*cosx+C_(2)*sinx)+ (1/10) x^2-(12/100)x+(52/1000) - общее решение.






Написать комментарий

Меню

Присоединяйся в ВК