Задать свой вопрос   *более 50 000 пользователей получили ответ на «Решим всё»

Задача 65597 квадратное уравнение, неравенство,...

Условие

квадратное уравнение, неравенство, система неравенств, упростить выражение

математика 8-9 класс 800

Решение

1.
2x^2-11х+12=0

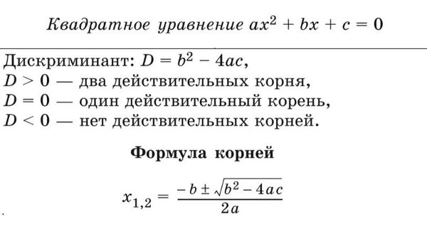
Находим дискриминант ( см. скрин)

D=(-11)^2-4*2*12=121-96=25

находим корни
x_(1)=(11-5)/4; x_(2)=(11+5)/4

x_(1)=[b]3/2[/b]; x_(2)=[b]4[/b] - это и есть ответ.


2.
Раскрываем скобки:
4*2x-4*1-3*3x-3*2>1

8x-4-9x-6>1

Переносим слагаемые с переменной х влево, числа вправо, меняем знаки.

8x-9x>1+4+6

Приводим подобные:

-x > 11

Умножаем на (-1) и меняем знак неравенства на противоположный ( бал больше, стал меньше)

[b]x< -11[/b] - это ответ

Можно записать промежутком (- ∞ ;-11)

3.
[m]\left\{\begin {matrix}26-x<25\\2x+7<13\end {matrix}\right.[/m] ⇒
Переносим слагаемые с переменной х в одну сторону, числа в другую, при переходе через знак неравенства меняем знаки слагаемых на противоположные

[m]\left\{\begin {matrix}-x<25-26\\2x<13-7\end {matrix}\right.[/m] ⇒

приводим подобные слагаемые
[m]\left\{\begin {matrix}-x<-1\\2x<6\end {matrix}\right.[/m] ⇒

делим на отрицательное число (-1), меняем знак,

делим на положительное число 2, знак сохраняем

[m]\left\{\begin {matrix}x>1\\x<3\end {matrix}\right.[/m] ⇒

О т в е т. (1;3)

4.
(5sqrt(2)-sqrt(18))*sqrt(2)=

Раскрываем скобки:

=5sqrt(2)*sqrt(2)-sqrt(18)*sqrt(2)=5*2-sqrt(18*2)=10-sqrt(36)=10-6=4

Написать комментарий

Меню

Присоединяйся в ВК