Задать свой вопрос
*более 50 000 пользователей получили ответ на «Решим всё»
Задача 65102
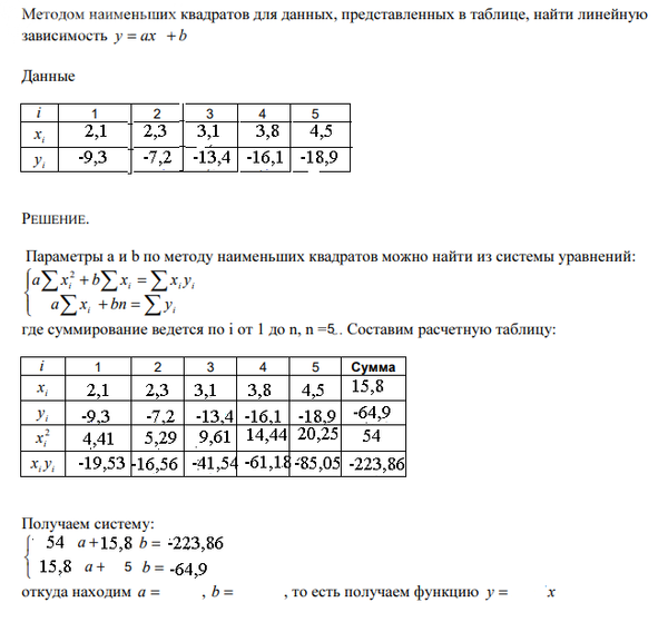
Найти параметры линейной зависимости...
Условие
62a797f850cfaa3742022ba5
15.06.2022 02:15:26
Найти параметры линейной зависимости методом наименьших квадратов
математика ВУЗ
339
Решение
5f3ea7e3faf909182968ddd9
15.06.2022 08:52:02
★
Написать комментарий
Меню
Решим всё
Найти задачу
Категории
Статьи
Тесты
Архив задач
Присоединяйся в ВК