Задать свой вопрос   *более 50 000 пользователей получили ответ на «Решим всё»

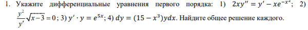
Задача 64561 1. Укажите дифференциальные уравнения...

Условие

1. Укажите дифференциальные уравнения первого порядка: Найдите общее решение каждого.

математика колледж 196

Решение

Уравнения 1 порядка - 3 и 4.
1 уравнение - точно 2 порядка.
Во 2 уравнении производная 1 порядка, но она в знаменателе, и скорее всего, это НЕ уравнение 1 порядка, а нечто непонятное.
Если и да, то я все равно не знаю, как его решать.
Решения 3 и 4 уравнений.
3) y'*y = e^(5x)
y*dy/dx = e^(5x)
y*dy = e^(5x)*dx
y^2/2 = 1/5*e^(5x) + C/2
[b]y = sqrt(2/5*e^(5x) + C)[/b]
4) dy = (15 - x^3)*y*dx
dy/y = (15 - x^3)*dx
ln y = 15x - x^4/4 + ln C
[b]y = C*e^(15x - x^4/4)[/b]

Написать комментарий

Меню

Присоединяйся в ВК