Задать свой вопрос   *более 50 000 пользователей получили ответ на «Решим всё»

Задача 64423 По полосе укреплений противника...

Условие

По полосе укреплений противника сбрасывается 100 серий бомб. При сбрасывании одной такой серии математическое ожидание числа попаданий равно 2, а среднее квадратическое отклонение числа попаданий равно 1,5. Найти приблизенно вероятность того, что при сбрасывании 100 серий в полосу попадет от 180 до 200 бомб.

математика ВУЗ 249

Решение

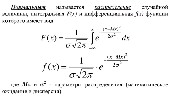
P( 180 < X < 200) = F(200)-F(180)

F - функция распределения случайной величины.

Если дано

M(X)=2
σ (X)=1,5

то скорее всего это нормальный закон распределения

Написать комментарий

Меню

Присоединяйся в ВК