Задать свой вопрос   *более 50 000 пользователей получили ответ на «Решим всё»

Задача 63540 ...

Условие

Найдите предел lim_(n→∞) a_n. Найди предел:

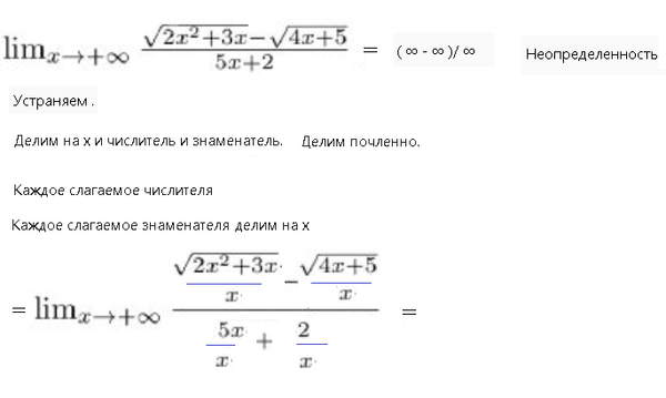
d) lim_(x→+∞) (sqrt(2x^2+3x)-sqrt(4x+5))/(5x+2)

математика ВУЗ 248

Решение

Вносим х под знак корня и тоже почленно делим каждое слагаемое под корнем на x^2

Написать комментарий

Меню

Присоединяйся в ВК