Задать свой вопрос   *более 50 000 пользователей получили ответ на «Решим всё»

Задача 63271 найти область определения функций...

Условие

найти область определения функций

математика 226

Решение

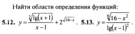
12.
[m]\left\{\begin {matrix}x+1>0\\lg_{5}(x+1) ≥ 0\\x-1 ≠0\\10-x ≥ 0\end {matrix}\right.[/m] ⇒ [m]\left\{\begin {matrix}x>-1\\x+1 ≥ 1\\x ≠1\\x ≤ 10\end {matrix}\right.[/m] ⇒ [m]x ∈ [0;1)\cup(1;10][/m]

13.
[m]\left\{\begin {matrix}16-x^2>0\\(x-1)^2 > 0\\lg(x-1)^2 ≠0\end {matrix}\right.[/m] ⇒ [m]\left\{\begin {matrix}-4<x<4\\x ≠1 \\(x-1)^2 ≠1\end {matrix}\right.[/m] ⇒ [m]\left\{\begin {matrix}-4<x<4\\x ≠1 \\x-1 ≠-1; x-1 ≠ 1\end {matrix}\right.[/m] ⇒ [m]\left\{\begin {matrix}-4<x<4\\x ≠1 \\x ≠0; x ≠ 2\end {matrix}\right.[/m] ⇒

[m]x ∈ (-4;-1)\cup(-1;0)\cup(0;1)\cup(1;2)\cup(2;4)[/m]

Написать комментарий

Меню

Присоединяйся в ВК