y=rsin φ
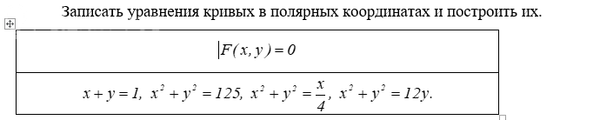
1)
x+y=1 ⇒ rcos φ +rsin φ =1 ⇒ r(cos φ +sin φ )=1 ⇒ [b]r=1/(cos φ +sin φ )[/b]
2)
x^2+y^2= (rcos φ)^2 +(rsin φ)^2=r^2(cos^2 φ +sin^2 φ )=r^2
x^2+y^2=125 ⇒ r^2=125 ⇒ [b]r=5sqrt(5)[/b]
3)
x^2+y^2=x/4 ⇒ r^2=(rcos φ )/4 ⇒[b] r=(1/4)cos φ [/b]
4)
x^2+y^2=12y ⇒ r^2=12*rsin φ ⇒ [b]r=12sin φ [/b]

