Задать свой вопрос
*более 50 000 пользователей получили ответ на «Решим всё»
Задача 62314
| - Прм каких значениях т прямая уетх -...
Условие
61c15a0e2cf35a2d558c1a72
21.12.2021 07:48:09
| - Прм каких значениях т прямая уетх - 5 является| ’ жасательной к графику фуниции у= 332 - ax =2
математика 10-11 класс
278
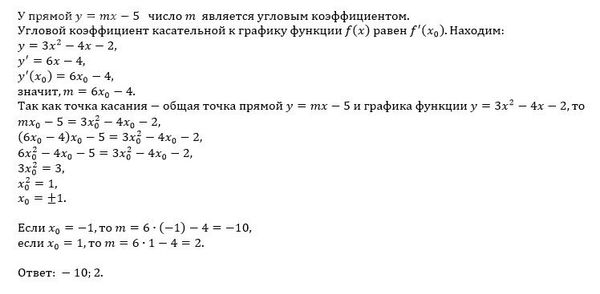
Решение
5f3eaa23faf909182968dde0
21.12.2021 09:08:08
★
Написать комментарий
Меню
Решим всё
Найти задачу
Категории
Статьи
Тесты
Архив задач
Присоединяйся в ВК