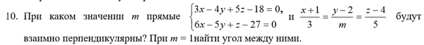
Направляющий вектор первой прямой vector{s}=(25/9;10/3;1)
Направляющий вектор второй прямой vector{s}=(3;m;5)
Прямые перпендикулярны ⇔ их направляющие векторы ортогональны.
Ненулевые векторы ортогональны ⇔ их скалярное произведение равно 0
(25/9)*3+(10/3)*m+1*5=0
[b]m=-4[/b]
