Задать свой вопрос
*более 50 000 пользователей получили ответ на «Решим всё»
Задача 62076
...
Условие
61b1fb4c3cb287314c366465
09.12.2021 23:58:27
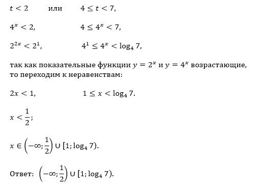
Решите неравенство (16х – 4х+2 + 30)/(4х – 2) + (16х – 7·4х +3)/(4х – 7) ≤ 2·4х – 14
математика 10-11 класс
261
Решение
5f3eaa23faf909182968dde0
10.12.2021 01:14:59
★
Написать комментарий
Меню
Решим всё
Найти задачу
Категории
Статьи
Тесты
Архив задач
Присоединяйся в ВК