Задать свой вопрос   *более 50 000 пользователей получили ответ на «Решим всё»

Задача 61689 Дана система трех линейных уравнений с...

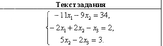
Условие

Дана система трех линейных уравнений с тремя неизвестными.
Требуется: 1) найти ее решение методом Гаусса; 2) по формулам Крамера

математика 10-11 класс 385

Решение



Ответ: Подробное решение во вложении

Написать комментарий

Меню

Присоединяйся в ВК