Задать свой вопрос   *более 50 000 пользователей получили ответ на «Решим всё»

Задача 61639 Составить уравнение прямой проходящий...

Условие

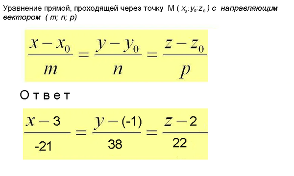
Составить уравнение прямой проходящий через точку M(3;-1;2) перпендикулярно векторам a : (4;-3;9) и вектору b (2;4;-5

математика ВУЗ 290

Решение

Все решения

c=[vector{a} × vector{b}] - направляющий вектор данной прямой.

Находим векторное произведение векторов vector{a} и vector{b}

Написать комментарий

Меню

Присоединяйся в ВК