Задать свой вопрос
*более 50 000 пользователей получили ответ на «Решим всё»
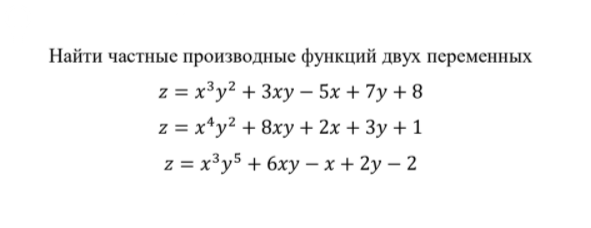
Задача 61575
Математика, вот тема: Числовые и...
Условие
606ea228286699463e30a02c
16.11.2021 10:01:52
Математика, вот тема: Числовые и функциональные ряды.
математика 10-11 класс
277
Решение
5f3eaa23faf909182968dde0
16.11.2021 11:29:46
★
Написать комментарий
Меню
Решим всё
Найти задачу
Категории
Статьи
Тесты
Архив задач
Присоединяйся в ВК