Задать свой вопрос
*более 50 000 пользователей получили ответ на «Решим всё»
Задача 61488
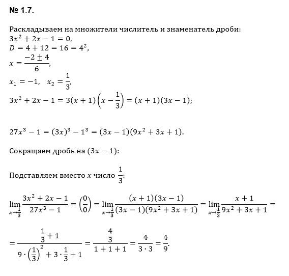
Идз 5.1. Найти указанные пределы ...
Условие
617a73848c4c5a5ade8c1af4
11.11.2021 14:39:50
Идз 5.1. Найти указанные пределы
математика колледж
535
Решение
5f3eaa23faf909182968dde0
11.11.2021 15:17:47
★
Написать комментарий
Меню
Решим всё
Найти задачу
Категории
Статьи
Тесты
Архив задач
Присоединяйся в ВК