M4 . Доказать, что они не лежат в одной плоскости. Найти объем пирамиды
M1 M2 M3 M4 , длину ребра M1 M2 , площадь грани M1 M2 M3 , плоские углы при
вершине M1 . Найти высоту пирамиды, проведенную из точки M4 .
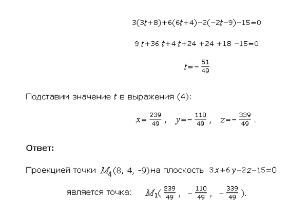
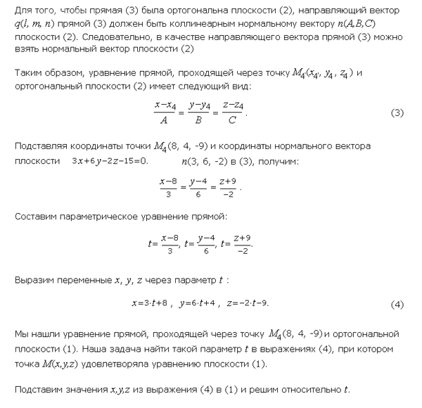
4 точки лежат в одной плоскости, если векторы, построенные на этих точках компланарны (лежат в одной плоскости),
а это означает, что смешанное произведение этих векторов равно 0.
Найдем координаты векторов.
[m]\vec{M_{1}M_{2}}=(3-1;0-2;-3-0)=(2;-2;-3)[/m]
[m]\vec{M_{1}M_{3}}=(5-1;2-2;6-0)=4;0;6)[/m]
[m]\vec{M_{1}M_{4}}=(8-1;4-2;9-0)=(7;2;9)[/m]
Найдем смешанное произведение векторов.
[m](\vec{M_{1}M_{2}}\cdot(\vec{M_{1}M_{3}} × \vec{M_{1}M_{4}})=\begin {vmatrix} 2&-2&-3\\4&0&6\\7&2&9\end {vmatrix}=-204 ≠0 [/m]
значит четыре точки не лежат в одной плоскости
2)
[m]V_{M_{1}M_{2}M_{3}M_{4}}=\frac{1}{6}|(\vec{M_{1}M_{2}}\cdot(\vec{M_{1}M_{3}} × \vec{M_{1}M_{4}})|=\frac{1}{6}|\cdot |-204|=34[/m]
3)[m]M_{1}M_{2}=|\vec{M_{1}M_{2}}|=\sqrt{2^2+(-2)^2+(-3)^2}=\sqrt{17}[/m]
4)
[m]S_{M_{1}M_{2}M_{3}}=\frac{1}{2} |\vec{M_{1}M_{2}} × \vec{M_{1}M_{3}}|[/m]
[m]\vec{M_{1}M_{2}} × \vec{M_{1}M_{3}}=\begin {vmatrix} \vec{i}&\vec{j}&\vec{k}\\2&-2&-3\\4&0&6\end {vmatrix}=\vec{i}\cdot (-2\cdot6-(-3)\cdot0)-\vec{j}\cdot 2\cdot6-(-3)\cdot4)+\vec{k}\cdot(2\cdot0-(-2)\cdot4=-12\vec{i}-24\vec{j}+8\vec{k} [/m]
[m]|\vec{M_{1}M_{2}} × \vec{M_{1}M_{3}}|=\sqrt{(-12)^2+(-24)^2+8^2}=\sqrt{784}=28[/m]
[m]S_{M_{1}M_{2}M_{3}}=\frac{1}{2} \cdot 28=14[/m]
5)
∠ M_(2)M_(1)M_(3) - угол между векторами
[m]\vec{M_{1}M_{2}}=(3-1;0-2;-3-0)=(2;-2;-3)[/m]
и
[m]\vec{M_{1}M_{3}}=(5-1;2-2;6-0)=(4;0;6)[/m]
[m]|\vec{M_{1}M_{2}}|=\sqrt{2^2+(-2)^2+(-3)^2}=\sqrt{17}[/m]
[m]|\vec{M_{1}M_{3}}|=\sqrt{4^2+0^2+6^2}=\sqrt{52}[/m]
Скалярное произведение
[m]\vec{M_{1}M_{2}}\cdot \vec{M_{1}M_{3}}=2\cdot 4+(-2)\cdot 0+(-3)\cdot 6=-10[/m]
[m]cos∠ M_{2}M_{1}M_{3}=\frac{\vec{M_{1}M_{2}}\cdot \vec{M_{1}M_{3}}}{|\vec{M_{1}M_{2}}|\cdot|\vec{M_{1}M_{3}}| }=\frac{(-10)}{\sqrt{17}\cdot \sqrt{52}}[/m]
Остальные углы считайте самостоятельно
∠ M_(2)M_(1)M_(4) - угол между векторами[m]\vec{M_{1}M_{2}}=(3-1;0-2;-3-0)=(2;-2;-3)[/m] и [m]\vec{M_{1}M_{4}}=(8-1;4-2;9-0)=(7;2;9)[/m]
и
∠ M_(3)M_(1)M_(4) - угол между векторами[m]\vec{M_{1}M_{3}}=(5-1;2-2;6-0)=(4;0;6)[/m] и [m]\vec{M_{1}M_{4}}=(8-1;4-2;9-0)=(7;2;9)[/m]
2)
Уравнение плоскости M_(1)M_(2)M_(3), проходящей через три точки:


