Задать свой вопрос
*более 50 000 пользователей получили ответ на «Решим всё»
Задача 61079
...
Условие
616ee72a8c4c5a5ade8be325
19.10.2021 18:42:29
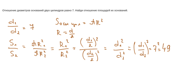
Отношение диаметров оснований двух цилиндров равно 7. Найди отношение площадей их оснований.
математика 10-11 класс
5941
Решение
6162f85d8c4c5a5ade8bbb96
19.10.2021 19:55:13
★
Написать комментарий
Меню
Решим всё
Найти задачу
Категории
Статьи
Тесты
Архив задач
Присоединяйся в ВК