Задать свой вопрос   *более 50 000 пользователей получили ответ на «Решим всё»

Задача 60945 1. Составить уравнение касательной и...

Условие

1. Составить уравнение касательной и нормали к данной кривой в точке А.
x^4-y^4=2xy A(-1;-1)
2. Найти производную.
y = (ln x)^(3^x)
3. Исследовать на экстремум функцию.
z = x^2+y^2+xy-2x-y
Спасибо большое!)

математика колледж 634

Решение

1.
x^4-y^4=2xy
Кривая задана неявно ( у не выражается через х)

Перепишем в виде:

x^4-y^4-2xy=0

Тогда

F(x;y)=x^4-y^4-2xy

Находим частные производные:

F`_(x)=4x^3-2y

F`_(y)=-4y^3-2x

F`_(x)(A)=4*(-1)^3-2*(-1)=-4+2=[b]-2[/b]

F`_(y)(A)=-4*(-1)^3-2*(-1)=4+2=[b]6[/b]

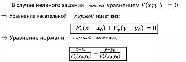
Подставляем в уравнения ( см. скрин):

Уравнение касательной плоскости:

2* (x-(-1)+6*(y-(-1))=0

2*(x+1)+6*(y+1)=0

[b]2x+6y+8=0[/b]

Уравнение нормали:

(x-(-1))/2 =(y-(-1))/6

(x+1)/2=(y+1)/6

6*(x+1)=2*(y+1)

6x+6=2y+2

[b]6x-2y+4=0[/b]



2.

Логарифмируем:

lny=ln(lnx)^(3^(x))


По свойству логарифма степени

lny=3^(x)*ln(lnx)

Дифференцируем:

y`/y=(3^(x))`*lnlnx+(3^(x))*(lnlnx)`

[m]y`=y\cdot (3^{x}\cdot ln3\cdot lnlnx+3^{x}\cdot \frac{1}{lnx}\cdot \frac{1}{x})[/m]

[m]y`=(lnx)^{3^{x}}\cdot (3^{x}\cdot ln3\cdot lnlnx+3^{x}\cdot \frac{1}{lnx}\cdot \frac{1}{x})[/m]




3.
z=x^2+y^2+xy–2x–y

Находим частные производные:

z`_(x)=(x^2+y^2+xy–2x–y)`_(x)=2x+y-2

z`_(y)=(x^2+y^2+xy–2x–y)`_(y)=2y+x-1

Находим стационарные точки:

{z`_(x)=0
{z`_(y)=0


{2x+y-2=0
{2y+x-1=0 ⇒ x=-2y+1 подставляем в первое

2*(-2y+1)+y-2=0

-4y+2+y-2=0

y=0

x=-2*0+1=1

М(1;0) - точка возможного экстремума

Находим вторые частные производные

z``_(xx)=(z`_(x))`_(x)=(2x+y-2)`_(x)=2

z``_(xy)=(z`_(x))`_(y)=(2x+y-2)`_(y)=1

z``_(yy)=(z`_(y))`_(y)=(x+2y-1)`_(y)=2

Значения вторых частных производных в точке М в данном случае те же

z``_(xx)(M)=2

z``_(xy)(M)=1

z``_(yy)(M)=2


Обозначив их

A=z``_(xx)(M)=2

B=z``_(xy)(M)=1

C=z``_(yy)(M)=2


считаем

Δ=A*C-B^2=2*2-1^2=3 >0 ⇒ М(-1;1) - точка экстремума

A=z``_(xx)(M)=2>0

М(1;0) - [b]точка минимума[/b]


Написать комментарий

Меню

Присоединяйся в ВК