а) Докажите, что ABCD — ромб.
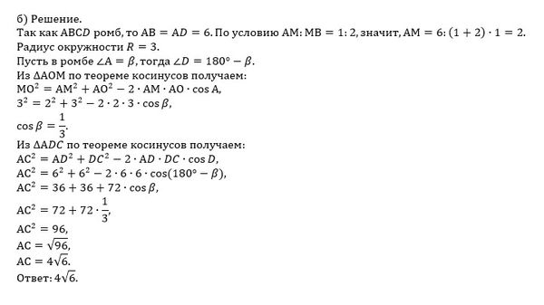
б) Эта окружность пересекает сторону AB в точке M, причём AM : MB = 1 : 2. Найдите диагональ AC, если известно AD = 6

AD- диаметр ⇒ ∠ AKD=90 ° как угол опирающийся на диаметр ⇒ ∠ BKC=90 ° ⇒
Все углы при пересечении диагоналей по 90 °
Диагонали параллелограмма в точке К делятся пополам ⇒ АК=КС; BК=KD
Диагонали параллелограмма взаимно перпендикулярны ⇒ Прямоугольные треугольники
АВК и AKD равны по двум катетам ⇒ AB=AD
ABCD - ромб
2.
AB=AD=6
AM:MB=1:2⇒ AM=(1/3)AB=2 и MB=(2/3)AB=4
Δ AMD - прямоугольный
∠ AMD=90 ° как угол опирающийся на диаметр
AD=[b]6[/b]; AM=[b]2[/b]
По теореме [b]Пифагора:[/b]
MD^2=AD^2-AM^2=6^2-2^2=36-4=[red]32[/red]
Из Δ BMD - прямоугольный ∠ ВMD=90 ° как угол смежный с углом ∠ AMD=90 °
По теореме [b] Пифагора[/b]
BD^2=BM^2+MD^2=4^2+[red]32[/red]=48
BD=4sqrt(3)
По теореме [b]Пифагора[/b] из Δ АВК:
AK^2=6^2-(2sqrt(3))^3=36-12=24
AK=2sqrt(6)
AC=4sqrt(6)