Задать свой вопрос
*более 50 000 пользователей получили ответ на «Решим всё»
Задача 60220
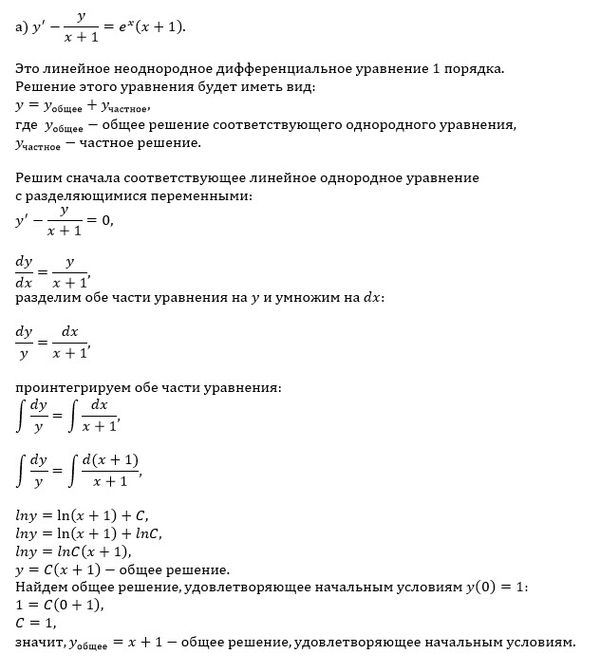
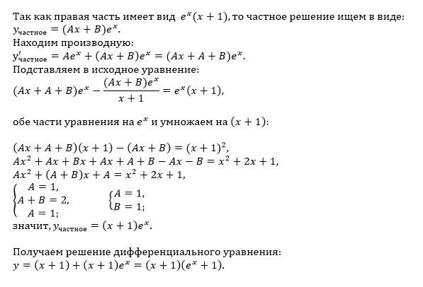
Знайти розв’язок задачі Коші.(1)...
Условие
60b8cbbea1c50e1d3043a673
11.06.2021 10:28:52
Знайти розв’язок задачі Коші.(1)
математика ВУЗ
388
Решение
5f3eaa23faf909182968dde0
11.06.2021 21:57:43
★
Написать комментарий
Меню
Решим всё
Найти задачу
Категории
Статьи
Тесты
Архив задач
Присоединяйся в ВК