Задать свой вопрос
*более 50 000 пользователей получили ответ на «Решим всё»
Задача 60090
Найти решение уравнения, удовлетворяющие...
Условие
60b3dc1aa1c50e1d304386a5
02.06.2021 23:35:43
Найти решение уравнения, удовлетворяющие условиям
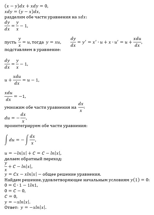
(x-y)dx+xdy=0, если y=0 при х=1
математика ВУЗ
448
Решение
5f3eaa23faf909182968dde0
03.06.2021 08:13:57
★
Написать комментарий
Меню
Решим всё
Найти задачу
Категории
Статьи
Тесты
Архив задач
Присоединяйся в ВК