Задать свой вопрос   *более 50 000 пользователей получили ответ на «Решим всё»

Задача 59798 Найдите область определения...

Условие

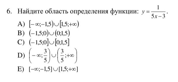
Найдите область определения функции:
Нужно полное решение обязательно.

математика 8-9 класс 983

Решение

y=1/5x-3
5x-3=0
5x=3
x=3/5
при x=3/5 дробь будет равна нулю, поэтому обл. определения все числа кроме x=3/5
Ответ: D

Написать комментарий

Меню

Присоединяйся в ВК