Задать свой вопрос   *более 50 000 пользователей получили ответ на «Решим всё»

Задача 59699 первообразный ...

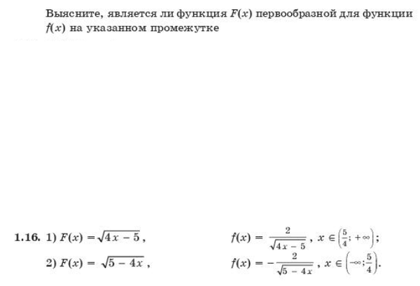
Условие

первообразный

математика 10-11 класс 256

Решение

1)
[m]F`(x)=(\sqrt{4x-5})`=\frac{1}{2\sqrt{4x-5}}\cdot (4x-5)`=\frac{1}{2\sqrt{4x-5}}\cdot (4)=\frac{2}{\sqrt{4x-5}}=f(x)[/m]

[m]F`(x)=f(x)[/m] для любого [m] x ∈ [\frac{5}{4};+ ∞ )[/m]

О т в е т. Да

2)
[m]F`(x)=(\sqrt{5-4x})`=\frac{1}{2\sqrt{5-4x}}\cdot (5-4x)`=\frac{1}{2\sqrt{5-4x}}\cdot (-4)=-\frac{2}{\sqrt{4x-5}}=f(x)[/m]

[m]F`(x)=f(x)[/m] для любого [m] x ∈ (- ∞; \frac{5}{4}][/m]

О т в е т. Да

Написать комментарий

Меню

Присоединяйся в ВК