Задать свой вопрос   *более 50 000 пользователей получили ответ на «Решим всё»

Задача 59641 Выясните, является ли функция Е(х)...

Условие

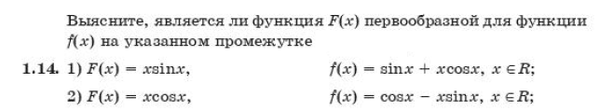
Выясните, является ли функция Е(х) первообразной для функции #(х) на указанном промежутке 1.14. 1) F(x) = xsinx, f(x) = sinx + xcosx, x €R; 2) F(x) = xcosx, f(x) = cosx — xsinx, х €R;

математика 10-11 класс 1063

Решение

1)
F`(x)=(x*sinx)`=x`*sinx+x*(sinx)`=sinx+x*cosx=f(x)

Да, является

2)
F`(x)=(x*cosx)`=x`*cosx+x*(cosx)`=cosx+x*(-sinx)=cosx-xsinx=f(x)

Да, является

Написать комментарий

Меню

Присоединяйся в ВК