Задать свой вопрос
*более 50 000 пользователей получили ответ на «Решим всё»
Задача 58623
...
Условие
5f86fcde4df5f623068f4812
16.03.2021 18:13:13
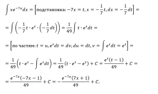
∫ xe^(-7x) dx,
математика колледж
256
Решение
5f3eaa23faf909182968dde0
16.03.2021 21:02:55
★
Написать комментарий
Меню
Решим всё
Найти задачу
Категории
Статьи
Тесты
Архив задач
Присоединяйся в ВК