Задать свой вопрос
*более 50 000 пользователей получили ответ на «Решим всё»
Задача 58497
...
Условие
5fda1b1cec9d2930a0897d60
11.03.2021 17:24:43
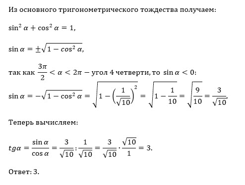
5 Найдите tg α, если cos α = 1 / √10 и α = (3π / 2; 2π)
математика 8-9 класс
605
Решение
5f3eaa23faf909182968dde0
11.03.2021 22:10:36
★
Написать комментарий
Меню
Решим всё
Найти задачу
Категории
Статьи
Тесты
Архив задач
Присоединяйся в ВК