Задать свой вопрос   *более 50 000 пользователей получили ответ на «Решим всё»

Задача 58448 ...

Условие

a) ∫ dx / (x^3 + 1)^(1/3);

b) ∫ dx / (x^2 * √(x^2 + 9)).

математика ВУЗ 257

Решение

a)
[m] ∫ (x^3+1)^{-\frac{1}{3}}dx[/m]

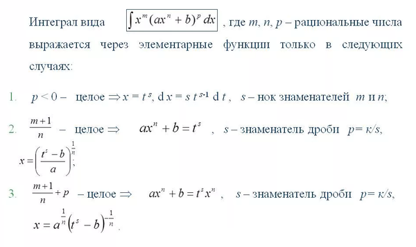
Это дифференциальный бином. Рационализируется подстановками Чебышева.

cм. скрин.

[m]m=0[/m]; [m]n=3[/m];[m]p=-\frac{1}{3}[/m]

3) случай.

Подстановка:

[m]x^3+1=t^3x^3[/m] ⇒ [m]1=x^3(t^3-1)[/m] ⇒ [m]x^3=\frac{1}{t^3-1}[/m]

[m]x=(t^3-1)^{-\frac{1}{3}}[/m]

[m]dx=-\frac{1}{3}\cdot (t^3-1)^{-\frac{4}{3}}\cdot (t^3-1)`dt[/m]

[m]dx=-t^2\cdot (t^3-1)^{-\frac{4}{3}}dt[/m]

Тогда

[m](x^3+1)^{-\frac{1}{3}}dx=(t^3\cdot\frac{1}{t^3-1})^{-\frac{1}{3}}\cdot (-t^2\cdot (t^3-1)^{-\frac{4}{3}}dt)=[/m]

[m]=-\frac{t}{t^3-1}dt[/m]

[m] ∫ (x^3+1)^{-\frac{1}{3}}dx=- ∫\frac{t}{t^3-1}dt [/m]

рационализировали ( получили интеграл от рациональной дроби)

Раскладываем знаменатель на множители.

Дробь

[m]\frac{t}{t^3-1} [/m] на простейшие [m]\frac{A}{t-1}+\frac{Mt+N}{t^2+t+1} [/m]


б)
[m] ∫ x^{-2}(x^2+9)^{-\frac{1}{2}}dx[/m]

[m]m=-2[/m]; [m]n=2[/m];[m]p=-\frac{1}{2}[/m]

3) случай.

Подстановка:

[m]x^2+9=t^2x^2[/m] ⇒ [m]9=x^2(t^2-1)[/m] ⇒ [m]x^2=\frac{9}{t^2-1}[/m]

[m]x=3(t^2-1)^{-\frac{1}{2}}[/m]

аналогично...

Написать комментарий

Меню

Присоединяйся в ВК