Задать свой вопрос
*более 50 000 пользователей получили ответ на «Решим всё»
Задача 57371
...
Условие
600ecedca8b7045a0a5300f9
25.01.2021 17:00:46
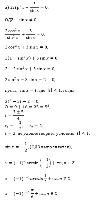
Решите тригонометрическое уравнение
2ctg²x+3/sinx=0
x ∈ (16π; 18π)
математика 10-11 класс
436
Решение
5f3eaa23faf909182968dde0
25.01.2021 18:40:24
★
Написать комментарий
Меню
Решим всё
Найти задачу
Категории
Статьи
Тесты
Архив задач
Присоединяйся в ВК