Задать свой вопрос   *более 50 000 пользователей получили ответ на «Решим всё»

Задача 57274 Треугольник ABC задан координатами...

Условие

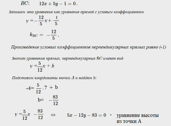
Треугольник ABC задан координатами вершин A (7;-4) B(3;–7) C(–2;5)
Найти:
1) длину сторон BC
2)уравнение сторон треугольника
3) уравнение высоты, проведенной из вершины A
4) угол B в радианах с точностью до 0,01
5) уравнение прямой проходящей через вершину C параллельно прямой AB

математика ВУЗ 880

Решение

Написать комментарий

Меню

Присоединяйся в ВК